
国产3V稳压芯片 7330-1 SOT89-3 低压差线性稳压器 7330 贴片稳压IC
国产3V稳压芯片 7330-1的描述:
7330-1 是一款采用 CMOS 技术的低压差线性稳压器。最大输出电流为 300mA 且允许的最高输入电压为+48V。具有几个固定的输出电压,范围从 +1.8V 到 +5.0V。COMS 技术可确保其具有低压降和低静态电流的特性。
国产3V稳压芯片 7330-1的特点:
低功耗
低压降
较低的温度系数
最高输入电压:+48V
典型静态电流:3uA
最大输出电流:300mA
输出电压精度:±2%
封装类型:SOT23-3,SOT89
国产3V稳压芯片 7330-1的应用领域:
电池供电设备
通信设备
音频/视频设备
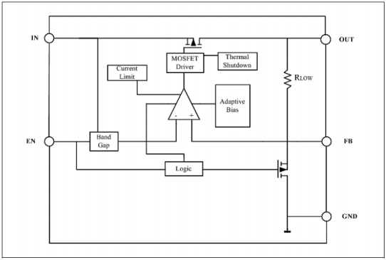
国产3V稳压芯片 7330-1的电路功能框图:

国产3V稳压芯片 7330-1的极限值:
| 符号 | 参数 | 数值 | 单位 |
| Vin | 输入电压 | 0~+45(Note1) | V |
| Vout | 输出电压 | 1.8~5 | V |
| TSTG | 储存温度 | -45~+140 | ℃ |
| TWK | 工作温度 | -40~+85 | ℃ |
| ESDHBM | 人体模式 | 2000(Note2) | V |
| CDM | 带电器件模式 | 1500(Note2) | V |
| Latch up | 闩锁最大额度电流值 | 200(Note2) | mA |
这里只强调额定功率,超过极限参数所规定的范围将对芯片造成损害,无法预期芯片在上述标示范围外的工作状态,而且若长期在标示范围外的条件下工作,可能影响芯片的可靠性。
Note1:参考电气特性和应用信息。
Note2:此系列产品的 ESD 保护通过以下测试方法:
根据 EIA/JESD22-A114 测试 ESD 人体模式。
根据 JESD22-C101 测试静电放电能力。
根据 JEDEC78 测试闩锁最大电流值。
国产3V稳压芯片 7330-1的电特性:
| 符号 | 参数 | 测试条件 | MIN | TYP | MAX | 单位 |
| VIN | 输入电压 | +45 | V | |||
| VOUT | 输出电压 | TA=+25V℃ | -2% | +2% | V | |
| -40℃≤TA≤+85℃ | -3% | +3% | V | |||
| VDROP | 压差 IOUT=300mA | VOUT=3V | 1050 | 1350 | mV | |
| IOUT | 输出电流 | VIN=VOUT+2V | 300 | mA | ||
| LoadReg | 负载调整率 | 1mA≤IOUT≤300mA VIN=Vout+1V | 40 | mV | ||
| I_LMT | 极限电流 | VIN=VOUT+1V | 300 | 450 | mA | |
| ISHORT | 短路极限电流 | VOUT=0V | 100 | mA | ||
| IQ | 静态电流 | 无负载(IOUT=0mA) | 3 | 4 | uA | |
| PSRR | 电源抑制比 | VIN=VOUT+1V,IOUT=20mA f=1KHz | 60 | dB | ||
| eN | Output Noise Voltage | VIN=VOUT+1V,IOUT=1mA f=10Hz~100KHz (VOUT=3V) COUT=1uF | 100 | uVrms | ||
| RLOW | 输出放电电阻 | CIN=4V,Ven=0V | 70 | Ω | ||
△VOUT △VIN*VOUT | 输入电压调解率 | Vout=1v≤VIN≤45V IOUT=1mA | 0.2 | %/V | ||
△VOUT △Ta*VOUT | 温度系数 | IOUT=1mA -40℃<Ta<85℃ | 100 | ppm/℃ |