
线性稳压芯片 7550-2 SOT23-3 低压差线性稳压器 5V稳压IC7550
线性稳压芯片 7550-2的描述:
7550-2 是一款采用 CMOS 技术的低压差线性稳压器。最大输出电流为 100mA 且允许的最高输入电压为36V。具有几个固定的输出电压,范围从 2.5V 到 5.0V。COMS 技术可确保其具有低压降和低静态电流的特性。
线性稳压芯片 7550-2的极限值:
低功耗
低压降
较低的温度系数
最高输入电压:36V
典型静态电流:2uA
最大输出电流:100mA
输出电压精度:±1%
封装类型:SOT23-3,SOT89
线性稳压芯片 7550-2的应用领域:
电池供电设备
通信设备
音频/视频设备
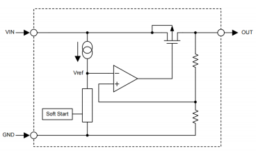
线性稳压芯片 7550-2的电路功能框图:

线性稳压芯片 7550-2的极限值:
电源供应电压:-0.3V~+36V
工作环境温度:-40℃~+85℃
存储温度范围:-45℃~+140℃
注:这里只强调额定功率,超过极限参数所规定的范围将对芯片造成损害,无法预期芯片在上述标示范围外的工作状态,而且若长期在标示范围外的条件下工作,可能影响芯片的可靠性。
线性稳压芯片 7550-2的电特性:
| 符号 | 参数 | 测试条件 | MIN | TYP | MAX | 单位 |
| VIN | 输入电压 | 36 | V | |||
| VOUT | 输出电压 | VIN=VOUT+2V IOUT=10mA | 4.95 | 5 | 5.05 | |
| IOUT | 输出电流 | VIN=VOUT+2V | 100 | 150 | mA | |
| △VOUT | 负载调节率 | VIN=VOUT+2V 1mA≤IOUT≤50mA | 25 | 60 | mV | |
| VDIF | Dropout 电压 | IOUT=1mA △Vout=2% | 2 | 4 | mV | |
| ISS | 静态电流 | 无负载 | 2 | 3 | uA | |
△VOUT △VIN*VOUT | 输入电压调节率 | Vout+1V≤VIN≤36V Iout=1mA | 0.2 | %/V | ||
△VOUT △Ta*VOUT | 温度系数 | Iout=10mA -40℃<Ta<85℃ | 100 | ppm/℃ |